Researchers at Tongji Medical College of HUST have created a breakthrough wound care material that possesses both rapid hemostastic and enhanced wound-healing properties, drawing inspiration from the natural adhesion mechanisms of marine mussels.

Prof. ZHANG Zhiping's team has developed a novel coacervate powder (TCP) that transforms into a strong adhesive hydrogel upon contact with moist tissues. This innovative material addresses key limitations of existing hemostatic agents by offering immediate bleeding control coupled with antibacterial and tissue-regenerating capabilities.

The TCP powder's unique composition – combining tannic acid, chitosan, and polyethylene glycol – allows it to form an exceptionally strong bond with wet tissue surfaces within one minute. In animal tests, it stopped bleeding in just 10 seconds in rat models and effectively controlled severe bleeding in pig carotid artery and organ injury scenarios, outperforming commercial products like fibrin glue and chitosan-based hemostats.
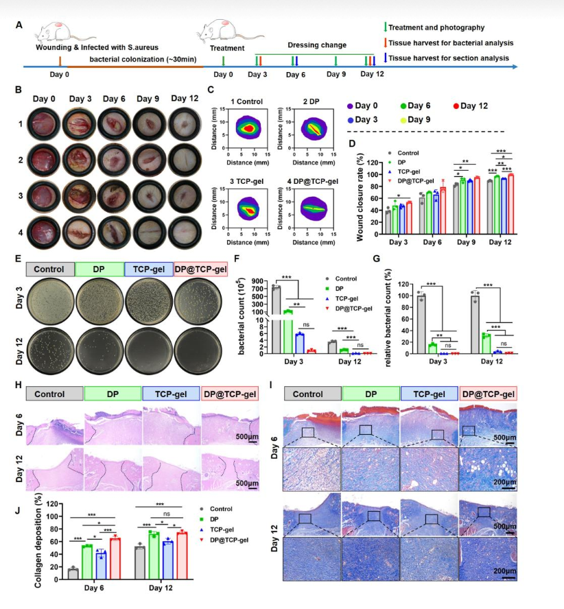
Beyond achieving remarkable hemostatic performance, the researchers enhanced the powder's therapeutic potential by incorporating platelet-rich plasma and deferiprone to make a multifunctional dressing (DP@TCP-gel). This advanced formulation demonstrated significant benefits in treating challenging wounds, including diabetic ulcers and infected injuries, by simultaneously combating bacterial growth, reducing oxidative stress, and promoting blood vessel formation and tissue regeneration.

The material also exhibited practical advantages in production and storage. Through a freeze-drying process, the team created a stable powder form that maintains its efficacy during long-term storage while being readily activated when needed – a crucial feature for clinical and emergency applications.

This work bridges the gap between bioinspiration and practical medical applications. By mimicking nature's adhesion strategies while incorporating modern therapeutic approaches, a versatile tool has been created for managing everything from surgical bleeding to chronic wounds.

The research, published in Advanced Functional Materials, represents a collaboration between pharmaceutical scientists and materials researchers at HUST. PhD candidate ZHANG Jiao led the experimental work, under the guidance from Prof. KONG Li and Associate Prof. YANG Conglian.

This advancement in wound care technology demonstrates how biological principles can inform the development of medical materials that address multiple clinical challenges simultaneously, offering new possibilities for trauma care, surgical applications, and chronic wound management.
Article Link:https://advanced.onlinelibrary.wiley.com/doi/10.1002/adfm.202502577