Nature Communications publishes groundbreaking research on cellular aging patterns in Drosophila
WUHAN – A team led by Prof. GUO Zheng from the School of Basic Medicine, Tongji Medical College of Huazhong University of Science and Technology (HUST), has discovered that an age-mosaic arrangement of intestinal epithelial cells significantly delays aging and extends lifespan in Drosophila. The study, published on July 22 in Nature Communications, provides new insights into how cellular age distribution influences organ aging and overall health.

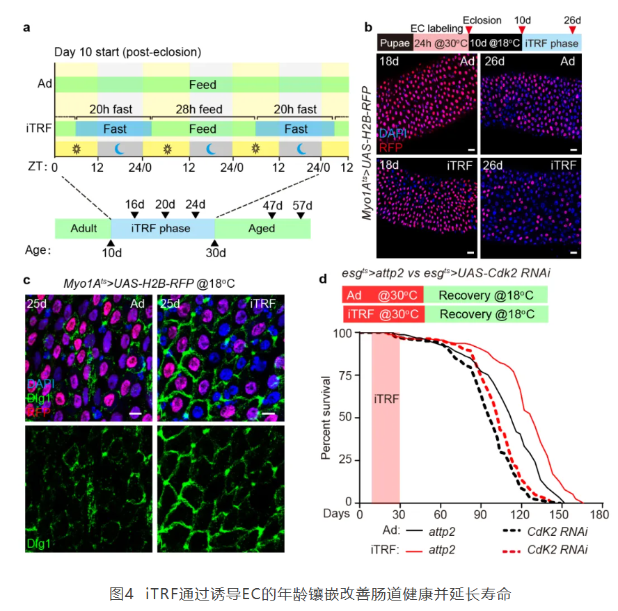
Using the fruit fly as a model organism, the researchers demonstrated that early injury or intermittent time-restricted feeding (iTRF) promoted the formation of a mixed-age pattern in gut epithelial cells. This mosaic structure prevented the synchronized replacement of old enterocytes (ECs)—a process that typically triggers intestinal stem cell (ISC) over-proliferation and barrier dysfunction in aged flies.

Through daily RNA sequencing and pulse-labeling techniques, the team observed that uninjured control flies underwent a sharp transcriptional shift around day 20 of adulthood, accompanied by a sudden loss of barrier integrity and rapid ISC proliferation. In contrast, flies subjected to early injury or iTRF maintained stable transcriptomic profiles and avoided synchronized EC replacement.

The age-mosaic pattern preserves septate junction integrity between old and new ECs, thereby suppressing excessive stem cell activity and mitigating aging-related decline. Intermittent fasting was further shown to enhance autophagy in ECs and reinforce this protective mechanism.

Professor GUO, the corresponding author, emphasized that the study reframes aging as a matter of cellular age composition rather than simply the accumulation of damage. “By promoting an age-mosaic architecture, we can delay stem cell hyperproliferation, maintain barrier function, and significantly extend health span,” he noted.

The research was conducted primarily by PhD student QIN Peizhong and supported by the National Natural Science Foundation of China.
Arctile link:https://rdcu.be/exkT1